
正业科技上半年净利润预增三至六成
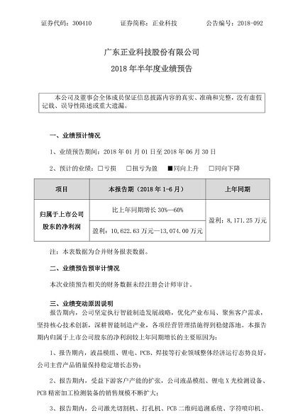
广东正业科技股份有限公司(以下简称“正业科技”)6月11日晚间公告,公司2018年上半年度,实现归属于上市公司股东的净利润预计为10622.63万元-13074.00万元,比上年同期增长30%-60%。


公告显示,报告期内,公司坚定执行智能制造发展战略,优化产业布局、聚焦客户需求,坚持核心技术创新,深耕智能制造产业,各项经营管理措施得到稳健落地。
公告称,报告期内公司净利润同比增长主要得益于:1、液晶模组、锂电、PCB、焊接等行业领域整体经济运行态势良好,公司主营产品销量保持稳定增长态势;2、受益下游客户产能的扩张,公司液晶模组、锂电X光检测设备、PCB精密加工检测装备的销售规模不断扩大;3、公司激光切割机、打孔机、PCB二维码追溯系统、字符喷印机、液晶模组设备等智能装备的技术升级换代,增强了公司在PCB 行业、面板行业的认可度和市场竞争力,为公司带来业绩增量;4、公司狠抓开源节流,优化组织流程,提升工作效率,全面降成本工作取得初步成效;5、非经常性损益对公司当期净利润的影响金额约为1050万元。
![]() |
![]() |
![]() |
|||






